跳到主要內容區
您的瀏覽器不支援JavaScript功能,若網頁功能無法正常使用時,請開啟瀏覽器JavaScript狀態
總務處事務組
Division of Physical
Facilities
Menu
漢堡鈕選單
清大首頁
環安中心
首頁
總務處
文書組
出納組
保管組
營繕組
採購組
經營管理組
駐警隊
南大總務行政組
網站管理
通訊錄
English
最新公告
本組成員
主要業務
場地使用
公務車管理
校園管理
表單下載
各項業務SOP
志工招募
聯絡本組
首頁
校園公車暨巡迴公車公告
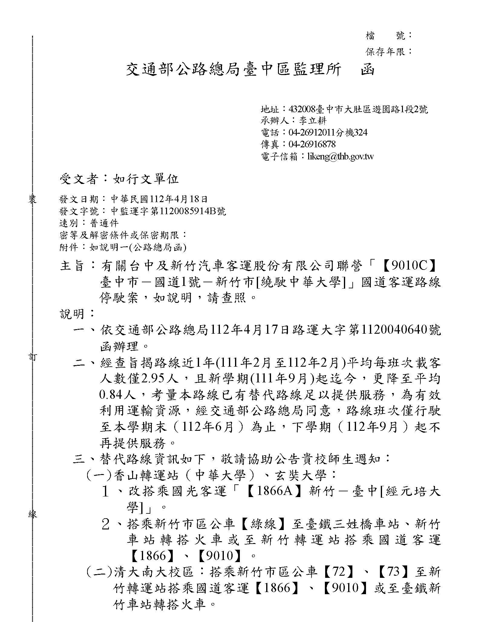
【9010C】臺中市-國道1號-新竹市[繞駛中華大學]國道客運路線,自112年 9月起停駛。
台中監理所函.pdf
瀏覽數:
登入成功
Close (Esc)
Share
Toggle fullscreen
Zoom in/out
Previous (arrow left)
Next (arrow right)